Periodic table

Corrosion engineering consultant

Corrosion Doctors site map

Alphabetical index of the Corrosion Doctors Web site

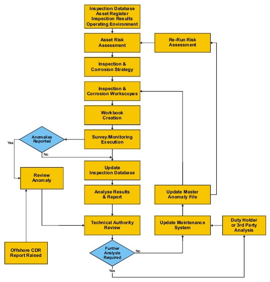
Corrosion Monitoring and Inspection Planning

Corrosion monitoring and inspection planning (reference)